昨天看了蔡阿嘎的《全台灣亂寫的政見!竟然只有四個字!》因為實在太好笑了,害我也認真地看一下我們選區的選舉公報,相信這個影片應該可以促使大家都看一下選舉公報想找有趣的政見,另外一方面也真的好好認識候選人。
我們這區沒什麼有趣的政見,大多都還滿認真的。不過我發現原來選舉公報是給每個候選人固定大小的格子 18cm x 10cm,至於這個格子裡面要擺什麼感覺都可以,這樣的設計限制來觀察一下各個候選人怎麼好好利用這個格子其實也是有趣。
先從市長開始,柯文哲我覺得中規中矩,閱讀起來還算清楚。

不管你喜不喜歡姚文智,但是他的選舉公報的政見欄做的真的比較好。不論是排版或是閱讀上都做得不錯,從整個選舉公報上大略的看也覺得他的比較顯眼。

整體閱讀的是這樣

至於市議員也有很多不同的風格第一個是王芝安。跟其他的排版看起來雖然沒有特別突出,但是閱讀起來滿舒服的,不過右下角有點可惜,其實不需要再用多一個不同的字型。

1 號 王芝安
李美津的政見欄做得跟報紙上的小廣告一樣,這樣的風格很雜亂又沒重點。一般來說報紙上的廣告我通常都不會看,搬到選舉公報上來我當然也不會看。

3 號 李美津
歐巴桑聯盟是滿值得考慮投給他們的團體,不過我也不太喜歡他們的排版風格,也是很像報紙上的廣告,會讓我下意識地對這樣的閱讀內容抗拒。

4 號 徐書慧
劉仕傑的政見欄我覺得還滿好閱讀的,雖然政見我沒有說太認同。左邊的標題感覺可以處理得更好。

6 號 劉仕傑
時代力量的黃郁芬感覺完全沒有把政見欄依照大小印在政見欄上面先測試過,以 18cm x 10cm 的大小右邊的資訊超小閱讀非常困難,不管六大加分主張有多好都看不清楚啊。

13 號 黃郁芬
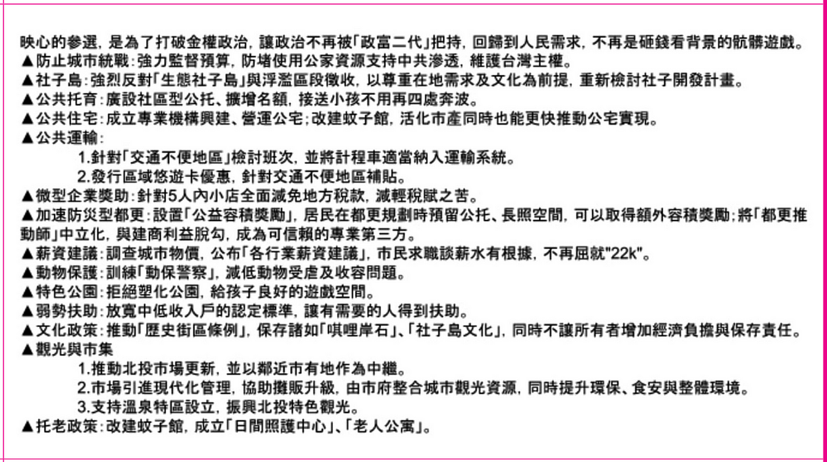
基進黨的王映心是我看了最翻白眼的政見欄,顯然幫他排版(或是自己弄)的人完全沒有注意到解析度的問題用了一個低解析度的政見上去,這樣模糊的政見欄真的很難閱讀。

16 號 王映心
現在中選會的網站上面放了全台灣所有的選舉公報了,趕快去看一下你家的選舉公告,看看可不可以從之中找出一些有趣的細節,也趁機好好了解一下候選人吧!